前瞻布局未来产业 先行先试下好“先手棋”
栏目:经济与法日期:2023-08-06作者:阅读:64389

人民网记者 王震
现代化产业体系是现代化国家的物质技术基础,是实现经济现代化的关键标志。加快建设现代化产业体系,是今年政府工作报告提出的工作重点之一。今年以来,各地区各部门大力推动巩固延伸优势产业、改造提升传统产业、培育壮大新兴产业、前瞻布局未来产业,自主可控、安全可靠、竞争力强的现代化产业体系建设稳步迈进。人民网推出系列报道,巡礼我国现代化产业体系建设取得的新进展新成效,挖掘中国经济在高质量发展中孕育的新活力新动力。
未来产业,是建设现代化产业体系、抢占未来竞争制高点的关键布局,同时也是衡量一个国家科技创新和综合实力的重要标志。
7月1日,我国正式将6GHz频段划分用于5G/6G系统,6G建设进入快速发展阶段;
7月10日,全国首例基于通用量子计算机的通信网络算法验证成功,实现了量子计算应用于通信网络的良好开局;
7月12日,全球首枚液氧甲烷火箭朱雀二号成功发射,我国在火箭燃料方面取得重大突破,向商业航天迈出重要一步;
……
前瞻布局未来产业,丰富完善应用场景,培育产业生态,今年以来,一系列面向前沿科技和未来产业变革的新成果、新赛道、新动能正不断涌现。
前瞻布局——
着眼于抢占未来产业发展先机
“十四五”规划纲要提出“加快发展现代产业体系,巩固壮大实体经济根基”,其中明确提到在类脑智能、量子信息、基因技术、未来网络、深海空天开发、氢能与储能等前沿科技和产业变革领域,组织实施未来产业孵化与加速计划,谋划布局一批未来产业。
前瞻布局未来产业,各地正在积极行动。2022年初,浙江就出台了《关于浙江省未来产业先导区建设的指导意见》,提出培育一批未来产业先导区,成为浙江未来技术创新策源地、创新成果转化试验地、未来场景应用引领地、未来产业发展集聚地。
在浙江丽水经济开发区,聚焦高新技术,前瞻谋划布局未来产业,成为不断推动经开区经济高质量发展的重要抓手。
走进维康药业的提取车间中控室,大屏上清晰展现了车间工艺参数。车间内大型中药提取智能控制系统,控制点位达15000多个,实现了从原药材投料到提取、收膏的全过程自动化。
通过创建原能细胞生命科技园、制药机械产业园、生物医药加速器,设立驻沪“科创飞地”,丽水正培育一个“超百亿”规模的健康医药产业集群。今年以来,经开区已引进健康医药企业5家,总投资额达到16.5亿元,涉及AI智能影像、体外诊断等多个细分领域。
当前,未来产业正在成为各地着力抢抓新赛道、培育新动能的着力点。记者梳理发现,在今年各地政府工作报告中,超过半数省份提出谋划布局未来产业。例如:北京提出培育数据驱动的未来产业;天津市提出在生物技术、细胞科学、脑机交互等领域转化一批科研成果;江苏提出积极发展第三代半导体、元宇宙;湖北提出超前布局量子信息、类脑科学;重庆提出培育人工智能、卫星互联网、绿色低碳等未来产业集群;甘肃提出谋划布局氢能、新型储能、航空航天等未来产业;黑龙江提出要高质量打造航天高端装备未来产业科技园……
数据显示,上半年,我国高技术产业投资同比增长12.5%,高技术制造业增加值同比增长9.6%,航空航天铝材、工业控制计算机及系统产量分别增长23.3%和34.1%;目前,我国人工智能核心产业规模达5000亿元,企业数量超过4300家……
前瞻布局高技术产业,正在为经济高质量发展提供源源不断的新动能。中国宏观经济研究院战略政策室主任、研究员盛朝迅表示,推动未来产业发展是开启新领域新赛道的重要途径,也是区域经济发展的重要增量,要前瞻布局未来产业,努力抢占未来产业发展制高点。
完善机制——
积极探索“学科+产业”创新模式
日前,“量子计算用国产极低温稀释制冷机项目”在合肥高新区正式签约,并入驻量子信息未来产业科技园。
该项目由安徽大学研究员团队自主研发,是一种能够提供接近绝对零度低温环境的高端科研仪器,是现代量子科学研究与量子技术发展的关键核心设备之一。
在合肥高新区,集聚了国盾量子、本源量子、国仪量子等核心企业近20家,量子领域上下游企业家30余家。以关键核心技术研发为突破点,以科研成果熟化转化为核心的未来产业创新路径,加强了企业主导的产学研深度融合,量子科技成果从“落地生根”到“开花结果”不断加速。
从世界首颗量子通信卫星,到世界首条量子保密通信“京沪干线”,再到世界首台光量子计算机、祖冲之号计算机、悟空号计算机,合肥诞生了一批先进量子产业创新成果。

中科院量子信息与量子科技创新研究院。合肥高新区供图
“十四五”规划纲要提出,在科教资源优势突出、产业基础雄厚的地区,布局一批国家未来产业技术研究院,加强前沿技术多路径探索、交叉融合和颠覆性技术供给。实施产业跨界融合示范工程,打造未来技术应用场景,加速形成若干未来产业。
今年4月,量子信息未来产业科技园在合肥揭牌,依托中国科学技术大学学科优势,重点发展量子通信、量子计算、量子精密测量等前沿技术。根据规划方案,到2025年,基本建成引领全国的量子产业科技创新和孵化高地,打造享誉世界的“量子中心”。
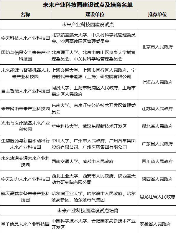
为打造未来产业创新和孵化高地,抢占未来发展制高点,去年11月,科技部、教育部联合发文批复未来产业科技园建设试点名单。量子信息未来产业科技园,正是其中之一。

制图:王震 来源:科技部网站
“未来产业科技园既不是国外产业园的‘翻版’,也不是过去大学科技园的‘再版’,而是在我国建设现代化强国背景下的‘新版’。” 去年12月,科技部党组成员、副部长吴朝晖在未来产业科技园工作推进会上表示,这是国家赢得比较优势、掌握历史主动的战略举措,这也是区域提升发展能级、打造创新高地的关键战略,要依托高校优势学科,着眼未来产业重点发展方向,以优秀国家大学科技园为基础,以完善科技创新体制机制为重点,积极探索“学科+产业”的创新模式。
数据显示,上半年,我国科学技术支出4452亿元,同比增长2.5%;截至今年6月底,我国发明专利有效量达456.8万件,同比增长16.9%。
锚定未来——
丰富完善未来产业应用场景
“不管地球达到了怎样的繁荣,那些没有太空航行的未来都是暗淡的。”《三体》作者刘慈欣曾这样说。
2023年7月12日9时,由国内民营火箭公司蓝箭航天自主研制的朱雀二号遥二运载火箭在我国酒泉卫星发射中心发射升空,并成功进入预定轨道。在它身上有一连串“第一”:全球首枚成功入轨的液氧甲烷火箭、国内成功入轨的运载能力最强的民商液体火箭、国内首款全模块双低温液体火箭……

朱雀二号遥二运载火箭发射现场。受访者供图
“我们认为中国商业火箭已经进入到2.0时代了。”
液氧甲烷火箭是蓝箭在创业之初就选定的方向。蓝箭航天董事长兼CEO张昌武告诉记者,作为一家商业公司,追求更低的成本、更高的发射频次、更加工业化的配套体系,是建立竞争优势的关键。“未来,我们要打造运力足够大、成本足够低的精品火箭,追齐SpaceX猎鹰9的能力,包括运力、效率、价格。”
工信部提出,前瞻布局未来产业,丰富完善应用场景,培育产业生态,抢占未来竞争制高点。在张昌武看来,底层科技的价值是靠时间萃取出来的,硬科技不存在弯道超车,其核心竞争力就是时间。
“建设现代化产业体系,是主动把握新一轮科技与产业变革,应对新一轮国际竞争的战略选择。”在中移和创投资总经理张军看来,在未来产业的新赛道上,要发挥好企业创新主体作用和资本杠杆作用,以6G为代表的下一代通信、算力网络和工业互联网正成为其前沿布局的三个方向。
“我们设立了规模为260亿的产业链发展基金。在前沿环节,主要帮助6G、量子通信等领域的重点企业,加速其先进技术的商业化落地,实现相关技术的国际引领。”
资本与产业双向发力,正在推动6G等前沿领域的重点企业,加速商业化落地。
以6G为例,记者发现,国内已有包括三大运营商在内的多家上市公司进行了6G相关技术的研发和布局。近日,中国移动还发布了6G无线环境预测与重建平台、6G网络协作通感原型样机、6G新型空口验证平台等多项6G协同创新成果。
未来产业是用明天的科技锻造后天的产业。前瞻布局,抢抓新一轮科技革命和产业变革的机遇,未来产业必将成为加快建设现代化产业体系、实现高质量发展的“先手棋”。
(方彭依梦、实习生王小月对本文亦有贡献。)
